教育DXとは?意味・メリット・導入方法を学校向けに解説
現在、多くの学校法人で「DX(デジタルトランスフォーメーション)」という言葉が飛び交っています。しかし、学校の事務担当者の方々の中には、「IT化と何が違うのか」「具体的にどこから手をつければよいのか」と頭を悩ませている方も多いのではないでしょうか。
この記事では、教育DXの定義や背景、具体的な導入ステップ、そして事務担当者がとくに注力すべき校務効率化のポイントまで徹底解説します。
文部科学省が求める教育DXの方向性を知りたい方、デジタル化によって校務・事務作業の負担を軽減したい方はぜひ参考にしてください。
目次
教育DXとは何か
まずは、教育DXの定義を整理し、混同されやすい言葉との違いを明確にしましょう。
文部科学省が推進する教育DXの意味と定義
文部科学省が推進する「教育DX」とは、デジタル技術とデータを活用して、児童生徒一人ひとりに最適化された「個別最適な学び」と「協働的な学び」を実現することを指します。また、それらを支える教職員の働き方や、学校組織のあり方そのものを変革することも含まれます。
具体的には、「誰もが、いつでもどこからでも、誰とでも、自分らしく学べる社会」を実現することをミッションとしており、「学ぶ人のために、あらゆるリソースを」環境として整備していくビジョンが掲げられています。
教育DXのロードマップ
「教育DXロードマップ」は、デジタル庁、総務省、文部科学省、経済産業省の関係省庁が連携し、教育DX推進のための青写真と工程表を整理したものです。
2022年にはじめて策定された後、直近の成果や生成AIなどの技術進展を踏まえ、2029年までを視野に必要な取組を精緻化する形で改定されました。
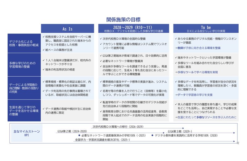
ロードマップでは、2025年(令和7年)から2029年(令和11年)までの5年間を次世代校務DXおよびGIGA第2期の本格運用期間として定義しており、以下の5つの重点事項を軸に工程表が組まれています。
| デジタル化による教職員の負担軽減 | 旧来の紙ベースの業務や学校内に固定されたシステム環境(As Is)から脱却し、 「次世代校務DX環境」への全国的な移行を進めます。 |
| 多様な学びのための学習環境の整備 | 子供たちが自分に合ったツールで学べる環境を整えるため、GIGA第2期 (2024〜2028年)に向けた1人1台端末の着実な更新や、学校で必要な ネットワーク環境の改善を進めます。 また、デジタル教科書の普及に加え、発達の段階に応じた生成AIの活用など、 多様な学習ツールの導入を促進します。 |
| データによる学習者の自己理解・教師の見取りの充実 | システムごとにデータが孤立している現状を解消し、学習者が自分の状況を 深く理解し、教師が客観的データに基づいて個別の指導を行える環境(To Be) を目指します。 |
| 生涯を通じて学びのデータを活かせる環境の整備 | 学校内にとどまらず、転学や進学、就職の際にも、本人の意思で学習履歴を 持ち運び、自己実現に活かせる環境を作ります。 そのため、データのやり取りを安全に行うための主体・データの真正性確保 (教育分野の認証基盤の整理・実証等)を進め、高等教育機関での デジタル学生証や学習歴証明などの社会実装を段階的に開始します。 |
| 教育政策や実践に資する教育データの研究利用 | 蓄積された教育データを、個人情報保護に配慮して 匿名加工した上でオープンデータ化し、研究者が分析できる環境を整備します。 これにより、データに基づいた効果的なカリキュラム・指導法の開発や、 客観的な根拠に基づく政策立案・改善(EBPM)につなげます。 |
総じて、このロードマップは「学ぶ人のために、あらゆるリソースを」というビジョンのもと、標準規格に準拠したサービスの普及を進め、誰もがどこからでも自分らしく学べる社会の実現に向けた具体的な道筋を示しています。
ICT化との違い
DXとよく似た言葉に「ICT化(情報通信技術の活用)」があります。この2つは「手段」か「目的・変革」かという点で違いがあります。
【ICT化と教育DXの違い】
| ICT化 | 教育DX | |
| 意味 | 「手段」 既存の業務や授業を効率化するために デジタルツールを導入すること |
「目的・変革」 ツールを導入した結果、教育の質や 組織の文化が劇的に変化すること |
| 具体例 | 黒板を電子黒板に置き換える、 紙の資料をPDFにする |
蓄積された学習データから、 教師も気づかなかった生徒の苦手傾向を AIが分析し、最適な教材を自動提示する |
ICT化は、 既存の業務や授業を効率化するためにデジタルツールを導入すること(例:黒板を電子黒板に置き換える、紙の資料をPDFにする)を示しています。
それに対して、教育DXとは ツールを導入した結果、教育の質や組織の文化が劇的に変化すること(例:蓄積された学習データから、教師も気づかなかった生徒の苦手傾向をAIが分析し、最適な教材を自動提示する)を示します。
一般的なDXとの違い
一般的なビジネスシーンにおけるDXは、主に収益向上や企業における競争優位性の確保を目的とします。
一方で教育DXは、以下の3つの変革を軸としているという違いがあります。
- 学びの変革: 受動的な授業から能動的・個別的な学習へ。
- 指導の変革: 経験と勘に頼る指導から、データに基づいた客観的な指導へ。
- 校務の変革: 属人的な事務作業から、自動化・共有化された効率的な校務へ。
教育DXが求められる理由
教育現場がDXを推進しなければならない理由は、単なる流行ではなく、切実な社会的課題に直面しているからです。
GIGAスクール構想の推進
文部科学省が進める「GIGAスクール構想」により、児童生徒に1人1台端末が配布され、高速ネットワーク環境の整備が進みました。このインフラが整ったことで、ようやく教育DXを本格的に進めるための土壌が完成したといえます。ハードウェアが揃った今、次はその「活用」による変革が求められています。
少子化による教育環境の変化
少子化の影響で、学校法人間の入学者確保競争は激化しています。選ばれる学校であるためには、デジタルを活用した最先端の教育カリキュラムや、オンラインを活用した柔軟な学習スタイルなど、独自の価値を提供する必要があります。
教育の個別最適化の必要性
従来の30人、40人の生徒に対して一律の指導を行なう「一斉授業」では、理解の早い生徒は退屈し、遅れている生徒は取り残されてしまいます。教育DXによって学習データを蓄積・分析すれば、一人ひとりの進捗にあわせた「個別最適な学び」の提供が可能になります。
教職員の業務負担増加
日本の教職員の長時間労働は、国際的にも深刻な課題です。採点業務、出欠管理、保護者連絡、会議資料作成など、膨大な事務作業が教育の質を圧迫しています。これらのアナログな業務をDXによって効率化し、教員が本来の仕事である「生徒と向き合う時間」を確保することは、もはや喫緊の課題です。
教育DXの主な取り組み領域・具体例
教育DXの影響範囲は多岐にわたります。主な4つの領域を見ていきましょう。
授業のデジタル化
タブレット端末を活用したインタラクティブな授業や、デジタル教科書の導入が含まれます。動画教材やシミュレーションソフトを使うことで、視覚的に理解を深めることが可能になります。
校務・事務業務のDX
出欠管理のオンライン化、成績処理の自動化、学校行事の予約システム導入など、バックオフィス全般のデジタル化を指します。
教育データの活用
「スタディログ(学習履歴)」の活用です。テストの結果だけでなく、どの問題を解くのに何分かかったか、どの動画を何回再生したかといったデータを収集し、一人ひとりの特性を可視化します。
オンライン教育の活用
不登校の生徒や離島・中山間地域の生徒、あるいは高度な専門教育を受けたい生徒に対して、場所の制約を超えた教育機会を提供します。メタバース(仮想空間)を活用したキャンパス展開なども注目されています。
教育DXのメリット
教育DXを推進することで得られる恩恵は、学校、教員、生徒、そして保護者のすべてに及びます。
教育の質向上
デジタルツールの活用により、生徒一人ひとりの理解度に合わせた柔軟な指導が可能になります。また、アダプティブラーニング(適応学習)を取り入れることで、学習効率が飛躍的に向上します。
学習データの可視化
これまで教員の「経験」に頼っていた部分が、データによって裏付けられます。たとえば、特定の単元で多くの生徒がつまずいていることが数値で分かれば、翌年の授業計画を改善する明確な根拠となります。
教職員の業務効率化
手書きや紙の管理から脱却することで、転記ミスが減り、情報の共有スピードが上がります。あわせて、自動集計機能を活用すれば、期末ごとの成績処理にかかる時間を数日から数時間に短縮することも可能です。
教育機会の拡大
病気療養中や経済的理由、地理的条件によって通学が困難な生徒も、質の高い教育にアクセスできるようになります。これは、学校法人の社会的責任(SDGs)を果たすうえでも重要です。
教育DXの課題とデメリット
一方で、導入にあたっては避けて通れない壁も存在します。
IT人材不足の問題
もっとも大きな課題は、DXを牽引できるリーダーや専門知識を持った職員が不足していることです。外部のコンサルタントやベンダーをうまく活用する体制づくりが求められます。
教職員のITリテラシー差
現場の教職員の中には、デジタルツールの活用に苦手意識を持つ方もいます。操作方法の習得に時間がかかり、一時的に負担が増えることへの反発も予想されます。
セキュリティと個人情報
学習履歴や成績データは極めて機密性の高い個人情報です。サイバー攻撃への対策や、アクセス権限の厳格な管理など、高度なセキュリティ対策が必要になります。
導入コストと運用負担
システムの導入には初期費用だけでなく、保守・更新のための継続的なコストが発生します。投資対効果(ROI)を明確にし、予算を確保することが重要です。
教育DXの進め方5ステップ
教育DXは、一朝一夕には成し遂げられません。以下の5ステップで着実に進めていくのが理想的です。
1. 教育DXの目的を明確にする
「他校がやっているから」という理由だけでは失敗してしまいます。「生徒の学力を底上げしたいのか」「教職員の残業を減らしたいのか」など、自校が解決したい課題を定義しましょう。
2. 現状の課題を整理する
現在の業務フローを洗い出し、どこに無駄があるのか、どこがアナログな処理であるために作業が滞っているのかを可視化します。
3. DX推進体制を構築する
事務部門、教学部門、そして経営層からなる横断的なチームを作ります。とくに現場の意見を反映させるため、キーマンとなる教員を巻き込むことが成功の秘訣です。
4. スモールスタートで導入する
いきなり全校で一斉に導入するのではなく、特定の学年や特定の業務(たとえば「欠席連絡」のみ)から試験的に導入を行ない、徐々に浸透させていくことが賢明です。成功体験を積み重ねることが、組織全体の理解につながります。
5. 効果測定と改善を行う
導入して終わりではなく、定期的に利用率や満足度を調査します。課題が見つかれば、設定を見直したり、操作説明会を開いたりして、改善と浸透を繰り返します。
教育DXを支える主なツール
具体的なツールを知ることで、活用のイメージが湧きやすくなります。
LMS(学習管理システム)
教材の配布、レポートの回収、テストの実施、進捗管理を一括で行なうプラットフォームです。Google ClassroomやMicrosoft Teams for Educationなどが代表的です。
校務支援システム
教職員の校務をサポートする専用システムです。名簿管理、成績管理、保健室管理、指導要録の作成などを統合的に行なえます。
オンライン授業ツール
ZoomやGoogle Meetなどのウェブ会議システムです。リアルタイムの双方向授業だけでなく、録画配信(オンデマンド授業)にも活用できます。
AI学習支援ツール
生徒の解答傾向をAIが分析し、最適な難易度の問題を提示するツールです。数学の演習などでとくに高い効果を発揮します。
校務・事務業務における教育DX
ここでは、事務担当者の方に特に関連の深い、バックオフィス部門のDXについて深掘りします。この領域を改善することは、学校経営の基盤を強化するうえで非常に重要です。
出席・成績管理のデジタル化
いまだに紙の出席簿にハンコを押し、期末に集計ソフトに手入力していませんか?
専用アプリで出席を入力すれば、リアルタイムでデータが反映され、保護者への連絡も自動化できます。成績も一度入力すれば、通知表や指導要録へ自動転記される仕組みを整えましょう。
申請業務のワークフロー化
教職員からの備品購入申請、出張申請、休暇申請などの承認フローを電子化します。
「誰のところで書類が止まっているか分からない」という事態を防ぎ、決裁スピードを劇的に向上させます。
データ管理の一元化
部署ごとにExcelでバラバラに管理されている情報を、統合データベースに集約します。
たとえば、入試広報で得た受験生データを入学後に教務システムへそのまま引き継げば、二重入力の手間がなくなります。
契約・書類管理の電子化
保護者からの同意書や、外部ベンダーとの契約書を電子契約へ移行します。
郵送代や印紙代の削減だけでなく、検索性が高まるため、過去の書類を探す時間を大幅に短縮できます。
なお、クラウドサインでは電子契約について初心者でもわかりやすく解説した資料も無料でご提供しています。これから電子契約について情報収集される方はぜひダウンロードのうえ、ご活用ください。
教育DXの具体的な取り組み事例
教育DXの推進によって、実際にどのような変化が起きるのでしょうか。電子契約ツールを導入し、校務のあり方を抜本的に変革した学校法人の事例をご紹介します。
学校法人関西大学の事例:学内のペーパーレス化と意思決定の迅速化

まず、電子契約サービス「クラウドサイン」を導入し、コスト削減や職員の負担軽減などの成果を挙げた関西大学の事例をご紹介します。
同大学では、従来の紙ベースの契約業務では、押印のための出勤や書類の移動といった物理的な手間、収入印紙代や印刷・郵送費といったコストが年々増加していました。
さらに、契約完了まで書類の進捗を気にかけなければならない職員の精神的・時間的負担や、監査対応時の書類探索や保管管理の煩雑さも大きな課題となっていました。
そこで、2020年にペーパーレス化推進プロジェクトを立ち上げ、契約書の電子化に着手。業務委託や海外大学との契約などを電子化し、契約締結にかかる時間を平均3日以内に短縮しました。
収入印紙代だけで2021年度に約100万円のコスト削減を実現し、その他の経費や人件費も大幅にカットしています。また、仕様書等の付属書類も一元管理できるため検索性が向上し、監査対応や書類管理の負荷が劇的に軽減されました。心理的負担から解放された職員がメイン業務に集中できるようになるなど、大きな成果を上げています。
関西大学の事例について詳しく知りたい方はぜひこちらの記事をご覧ください。
学校法人追手門学院の事例:契約書レビュー業務のデジタル化

認定こども園から小・中・高等学校に大学・大学院までを擁する、学校法人追手門学院は、AI契約書レビュー支援サービスである「クラウドサイン レビュー」を導入し、法務業務の効率化を実現しました。
同学院では、事務拠点の移転を機に働き方改革を推進しており、専門部署がない中で一手に契約審査を担う担当者の負担軽減が課題となっていました。
「クラウドサイン レビュー」導入後は、AIによる自動チェックと目視確認を使い分けることで、審査時間の短縮だけでなく、属人化の解消や担当者の心理的不安の払拭に成功しています。
また、契約書以外にも文書比較機能を規程改正などに活用し、組織全体のDX加速に役立てています。
学校法人追手門学院の詳細な事例はこちらからご覧ください。
まとめ:教育DXは小さく始めよう
教育DXとは、単なるツールの導入ではなく、デジタル技術を土台として学校運営をアップデートする挑戦です。そして、DX成功の鍵は「新しいことを始める」以上に、「今あるアナログな負担をどう止めるか」にあります。
デジタル庁・総務省・文部科学省・経済産業省が定める「教育DXロードマップ」には、「12のやめることリスト(デジタルに変えること)」も紹介されています。電話による欠席連絡、紙のアンケート、手書き名簿の転記など、即座にデジタルへ移行し「事務のワンスオンリー(一度きりの入力)」を実現することが、教育DXの第一歩とされています。
なお、関西大学や追手門学院のように、契約業務・申請業務のデジタル化から着手するのも一案です。契約・申請業務は「目に見えて効果が出やすい領域」であり、教育DXのスモールスタートにも向いているためです。
クラウドサインでは、契約業務における課題の整理からご支援しています。気になる方はぜひこちらのお問い合わせフォームからご連絡ください。
そもそも電子契約とは何かについて基礎知識を学びたい方に向けて、基礎知識をまとめた資料セットも無料でご提供しています。気になる方はぜひご活用ください。
この記事の監修者
梅原和也
日本経団連 認定キャリアアドバイザー
1987年に理学部数学科を卒業後、国内金融機関にて人事総務部門配属。以後、大手グローバルコングロマリット企業、老舗外資系企業で採用統括責任者、HRBP、エリア人事責任者を歴任し、人事人材戦略策定や人事管理、労務管理全般にまつわる業務に約30年従事。現在は、高等学校の非常勤講師として従事するほか、キャリアカウンセラーや組織人事コンサルタントとして活動中。
この記事を書いたライター
業務改善プラスジャーナル編集部
業務改善は難しそう、大変そうという不安を乗り越え、明日のシゴトをプラスに変えるサポートをします。単なる業務改善に止まらず、組織全体を変え、デジタル化を促進することを目指し、情報発信していきます。契約管理プラットフォーム「クラウドサイン」が運営。
こちらも合わせて読む
-
【弁護士執筆】AIの生成物に著作権はある?業務利用で知っておくべきポイント
コンプライアンス強化AI活用 -
使える業務フロー図と使えないフロー図の違いとは?現場の「ありのまま」を描くためのポイント
DX業務効率化 -
AIのハルシネーションとは?中小企業が知っておくべきリスクと3つの実務的対策
AI活用 -
「従業員より経営者をAIにすべき」深津氏が語る、2026年の生成AI展望と地方中小企業の活用戦略
業務効率化会議DX多様な働き方の実現AI活用 -
【初心者向け】業務フロー図の書き方を徹底解説
DX業務効率化プロジェクトマネジメント -
建設業の後藤組がDXの自走を可能にした「頑張らなくていい」の哲学
DX業務効率化建設業経営建設DX -
ドキュメント管理は「複利」で効果が現れる長期投資 中小企業が成功させるためのポイントを紹介
ペーパーレス化DX業務効率化電子帳簿保存法 -
中小企業で全体最適を成功させるコツとは?部分最適に陥ってしまう要因と解決策
ペーパーレス化DX業務効率化プロジェクトマネジメント -
全体最適とは?今日からできる、中小企業のための実現方法をわかりやすく解説
業務効率化プロジェクトマネジメント






